beats365唯一官方网站关于组织员工参加第九届“东方财富杯”全国老员工金融挑战赛的通知
发布时间:2023-04-10
浏览次数:次
作者:
复审:
终审:
来源:
由共青团中央青年发展部主办,全国公司共青团研究中心、东方财富信息股份有限公司承办的第九届“东方财富杯”全国老员工金融挑战赛现已开赛,为提升公司员工实践动手能力,强化金融知识的综合运用和创新就业能力,开拓视野,认识金融实践,金贸公司决定组织员工参加“东方财富杯”全国老员工金融挑战赛。现将有关事项通知如下:
一、参赛对象:beats365唯一官方网站全日制本、专科在校生。
二、大赛流程及时间:本次大赛分为校赛、省赛和国赛三个阶段,参赛员工及团队使用大赛专用平台“东方财富”APP进行模拟交易。
校赛:2023年4月17日——5月12日,比赛形式为个人赛,进行模拟交易;各校综合收益率排名前30%的员工进入省赛。
省赛:2023年5月22日——6月16日,员工以团队形式参赛,进行模拟交易。参赛团队由晋级省赛的员工担任操盘手,邀请同校员工作为策略师、风控师组建团队,被邀请人可以是未报名参赛的员工,也可以是在校未晋级的员工,晋级之间也可以相互邀请。每个团队需设一名指导老师。每省(自治区、直辖市)综合收益率排名前20%的团队进入国赛,单周全国综合收益冠军团队直接进入国赛。
国赛:2023年6月26日——7月21日,比赛形式为团队赛,进行模拟交易。按综合收益率排名评比出冠亚季军团队。
大赛所有排名以投资综合收益率为评判标准。
三、报名时间及方式:本次大赛报名截止2023年5月10日,具体方式有以下三种:
(一)微信报名:关注团中央青年发展部微信公众号“创青春”,点击“金融挑战赛”-获取报名链接,或关注微信公众号“金融素养提升”,点击“大赛”-“大赛报名”栏目获取报名链接。
(二)手机APP报名:下载“东方财富网”APP,首页点击左上角“头像”图标进入“我”页面,选择“金融挑战赛”报名参赛。
(三)官网报名:在金融素养提升活动官网点击“金融挑战赛”进入报名界面。金融素养提升活动官网:https://young.eastmoney.com
四、比赛规则

五、大赛指导:由公司组建专业的指导教师团队进行全程指导,助力选拔出的员工取得优异成绩!大赛指导QQ群:417063580
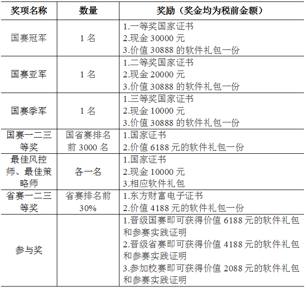
六、奖项设置
大赛官方奖项:
(一)热身赛:

(二)正式赛:大赛设立7个等级奖项。其中设有冠、亚、季军奖,国赛一二三等奖,省赛一二三等奖,最佳风控师、最佳策略师和参与奖。

beats365唯一官方网站
2023年4月6日